什么是成长值?
1、成长值是对用户付费时长的激励回馈,目的是为了提供给付费用户更好、更贴心的服务。
2、充值金山会员可立即获得成长值,付费时间越长成长值累积越多。
什么是会员等级?
会员等级的建立是为了给金山会员用户提供更好、更贴心的服务,其等级的高低通过成长值的多少来体现。成长值越多其会员等级越高,可享受到更丰富的多重尊贵特权。
会员成长等级
会员成长等级分为八个梯度,从VIP1开始,随着成长值的不断累积,等级越高,特权越丰富,身份越尊贵。

如何获得金山会员成长值
金山会员成长值的增加通过开通/续费金山会员所得,其付费时长可按一定的数值每天累积会员成长值;
每种支付方式有一个基础成长值,不同类型的支付方式额外有加速成长值,这两者共同构成了随着付费时长递增的每日成长值变化;
即某用户选择某支付方式开通或续费金山会员,其会员成长值=付费天数*每日成长值变化。具体对应关系如下:


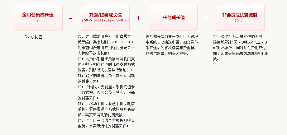
如何计算金山会员成长值

注:
- 1) S0 = 2010-11-16之前累计消耗的付费天数*5(已过期半年以上的用户不再计算S0,所有记录从2007-12-1日起算);
- 2) T0、T1、T2、T3、T4、T5均从成长体系推出当日开始计算;
- 3) T1、T2、T3、T4不考虑并行消耗,即用户如果同时用几类支付方式购买,其成长值可以同时累加;
- 4) 首次开通会员即可一次性给予任务成长值200,即付费用户直接升至VIP2,并按照付费时长结合成长值规则进行会员等级的递增。
